tyc7111cc太阳成集团
首页
太阳概况
学院简介
系部介绍
领导团队
机构设置
学科建设
学科概况
国家重点学科
省优势学科
师资队伍
师资概况
教师名录
人才培养
本科生培养
研究生培养
学生工作
科学研究
科技成果
科研基地
科研管理
质量管理
保密管理
太阳成集团
太阳成集团概况
太阳成集团项目
外事指南
党群工作
学院党委
工作动态
校友专栏
校友风采
航心基金
制度规范
学院文件
实验室安全管理
人事工作
人才培养
综合能源研究院
研究院概况
新闻动态
合作交流
常用下载
太阳概况
学院简介
系部介绍
领导团队
机构设置
院机关
党政办公室
学科科研保密办公室
教学办公室/教师发展中心
实验室管理办公室
分团委/学生工作办公室
太阳成集团办公室
思政与教育教学中心
综合能源研究院办公室
系班子
学科建设
学科概况
国家重点学科
省优势学科
师资队伍
师资概况
教师名录
内流与叶轮机械系
教授
副教授
讲师
强度与振动工程系
教授
副教授
讲师
控制工程系
教授
副教授
讲师
燃烧传热与热能系
教授
副教授
讲师
车辆工程系
教授
副教授
讲师
人才培养
本科生培养
专业介绍
制度文件
专业建设与课程建设
教学规范与教学档案
专业认证
毕业要求观测点
飞行器动力工程
能源与动力工程
车辆工程
本科教育教学审核评估
基本科研能力训练
虚拟仿真实验课程
研究生培养
学位授予
招生信息
培养工作
常用下载
学生工作
科学研究
科技成果
科研基地
科研管理
质量管理
保密管理
太阳成集团
太阳成集团概况
太阳成集团项目
外事指南
党群工作
学院党委
工作动态
校友专栏
校友风采
航心基金
制度规范
学院文件
实验室安全管理
人事工作
人才培养
综合能源研究院
研究院概况
研究院简介
领导机构
学术委员会
新闻动态
合作交流
常用下载
人才培养
|-
本科生培养
|-
研究生培养
-
学位授予
-
招生信息
-
培养工作
-
常用下载
|-
学生工作
招生信息
当前位置:
首页
人才培养
研究生培养
招生信息
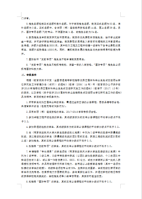
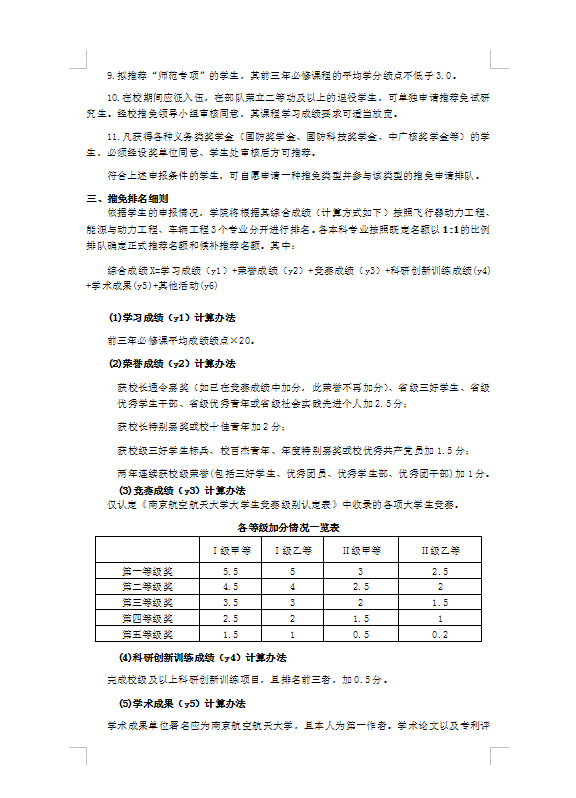
关于2018届本科毕业生推荐免试攻读硕士学位研究生的工作细则
时间:2017-09-09
作者:
审核:
来源:2tyc7111cc太阳成集团
点击:
788
次
太阳概况
学院简介
系部介绍
领导团队
机构设置
学科建设
学科概况
国家重点学科
省优势学科
师资队伍
师资概况
教师名录
人才培养
本科生培养
研究生培养
学生工作
科学研究
科技成果
科研基地
科研管理
质量管理
保密管理
太阳成集团
太阳成集团概况
太阳成集团项目
外事指南
党群工作
学院党委
工作动态
校友专栏
校友风采
航心基金
制度规范
学院文件
实验室安全管理
人事工作
人才培养
学术交流
安全管理
党群工作
实验室安全
友情链接
--校内链接--
太阳成tyc7111cc
--校外链接--
北京航空航天大学
西北工业大学
哈尔滨工业大学
北京理工大学
南京理工大学
哈尔滨工程大学
关注微信公众号